-
福利一海量deepseek资料包(持续更新)
-
福利二ComfyUI工作流&模型&插件
-
福利三AI工具集合包以及AI绘画解决方案
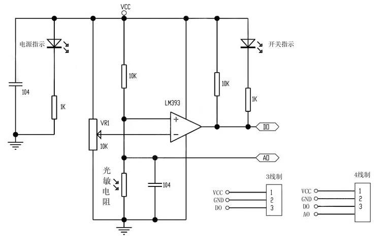
光敏电阻是用硫化镉或硒化隔等半导体材料制成的电阻器,其工作原理是基于内光电效应。随着光照强度的升高,电阻值迅速降低,由于光照产生的载流子都参与导电,在外加电场的作用下做漂移运动电子奔向电源的正极,空穴奔向电源的负极,从而使光敏电阻器的阻值迅速下降。其在无光照时,几乎呈高阻状态,暗电阻很大)

1、光敏电阻模块对环境光线敏感,一般用来检测周围环境的光线的亮度,触发单片机或继电器模块等;
2、模块在环境光线亮度达不到设定阈值时,DO端输出高电平,当外界环境光线亮度超过设定阈值时,DO端输出低电平;
3、DO输出端可以与单片机直接相连,通过单片机来检测高低电平,出有由此来检测环境的光线亮度改变;
4、面DO输出端可以直接驱动本店继电器模块,由此可以组成一个光控开关;
5、小板模拟量输出A0可以和AD模块相连,通过AD转换,可以获得环境光强更准确的数值。
1、VCC接电源正极(3.3-5V)
2、GND接电源负极
3、DO TTL数字信号输出
4、AO小板模拟信号输出
| 传感器 | ESP32引脚 |
|---|---|
| VCC | 3.3V |
| GND | GND |
| DO | GPIO15 |
| AO | GPIO33 |

from machine import Pin, ADC
import time
# 模拟量
ps2_y = ADC(Pin(33))
ps2_y.atten(ADC.ATTN_11DB) # 这里配置测量量程为3.3V
# 数字量
p15 = Pin(15, Pin.IN)
# 循环检测
while True:
val_y = ps2_y.read() # 0-4095
light = p15.value()
print(val_y, light)
time.sleep(0.1)
2437 浏览
您可以与在线客服进行沟通获得帮助
工作日:8:00~22:00节假日:9:00~20:00
微信号: mpyos01
Q Q号: 1401211620

