-
福利一海量deepseek资料包(持续更新)
-
福利二ComfyUI工作流&模型&插件
-
福利三AI工具集合包以及AI绘画解决方案
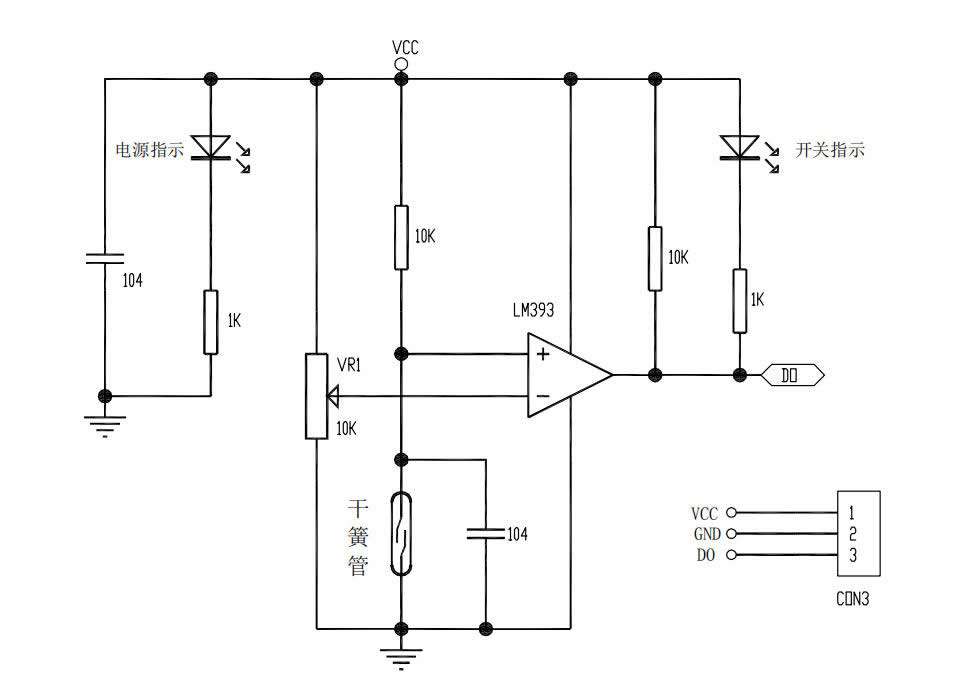
干簧管是干式舌簧管的简称,是一种有触点的无源电子开关元件,具有结构简单,体积小便于控制等优点。
其外壳一般是一根密封的玻璃管,管中装有两个铁质的弹性簧片电板,还灌有一种叫金属铑的惰性气体。
平时,玻璃管中的两个由特殊材料制成的簧片是分开的。当有磁性物质靠近玻璃管时,在磁场磁力线的作用下,管内的两个簧片被磁化而互相吸引接触,簧片就会吸合在一起,使结点所接的电路连通。
外磁力消失后,两个簧片由于本身的弹性而分开,线路也就断开了。因此,作为一种利用磁场信号来控制的线路开关器件,干簧管可以作为传感器用,用于计数,限位等等(在安防系统中主要用于门磁、窗磁的制作)
| 引脚 | 说明 |
|---|---|
| VCC | 电源正 |
| GND | 接地 |
| DO | 数字开关量输出 |
1.干簧管需要和磁铁配合使用,在感应到有一定的磁力的时候,会呈导通状态,模块输出低电平,无磁力时,呈断开状态,输出高电平,干簧管与磁铁的感应距离在1.5cm之内超出不灵敏或会无触发现象;
2.模块 DO 输出端可以单片机I/0 口直接相连,通过单片机可以检测干簧管的触发状态;
3.模块 DO 输出端与继电器 IN端相连,组成大功率干簧管开关,直接控制高电压。

| 模块引脚 | ESP32引脚 |
|---|---|
| VCC | 3v3 |
| GND | GND |
| DO | GPIO15 |

from machine import Pin
import time
p15 = Pin(15, Pin.IN)
while True:
if p15.value():
print("无")
else:
print("有磁性物质靠近...")
time.sleep(0.1)
2437 浏览
您可以与在线客服进行沟通获得帮助
工作日:8:00~22:00节假日:9:00~20:00
微信号: mpyos01
Q Q号: 1401211620

