-
福利一海量deepseek资料包(持续更新)
-
福利二ComfyUI工作流&模型&插件
-
福利三AI工具集合包以及AI绘画解决方案
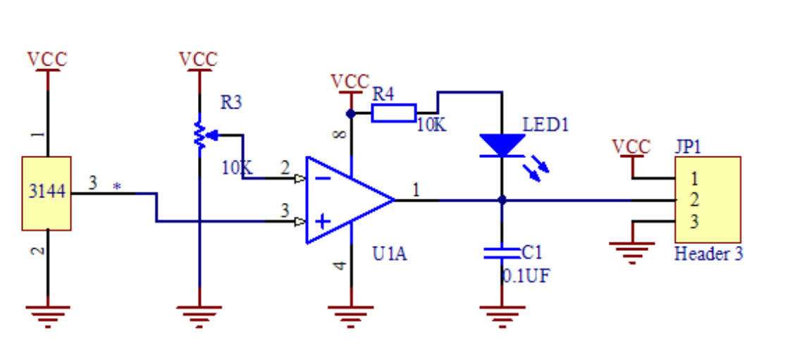
1、工作电压:3.3-5V
2、使用3144E开关型霍尔传感器。
3、当传感器感应到磁场时,数字输出低电平,信号灯亮;如果没有感应到磁场,则数字输出高电平,信号灯不亮
4、具有电源指示灯和信臂指示灯。
5、输出形式:数字开关量输出(0和1),模拟量A0口无效。
6、采用LM393比较器输出,信号干净,波形好,驱动能力强,超过15 MA。
7、可用于电机测速、位置检测等。



YX55695-霍尔开关传感器模块.rar: https://url78.ctfile.com/f/48495678-8434594773-337f8a?p=549588 (访问密码: 549588)
| 模块引脚 | ESP32引脚 |
|---|---|
| VCC | 3v3 |
| GND | GND |
| DO | D15 |
| AO | 空 |

from machine import Pin, ADC
import time
p15 = Pin(15, Pin.IN)
while True:
print("p15:{}".format(p15.value()))
time.sleep(0.1)
2437 浏览
您可以与在线客服进行沟通获得帮助
工作日:8:00~22:00节假日:9:00~20:00
微信号: mpyos01
Q Q号: 1401211620

